Einführung
Das Verständnis des Mikrobioms ist zentral für die Forschung in der menschlichen Gesundheit, der Arzneimittelentwicklung, der Landwirtschaft und der Umweltwissenschaften. Dennoch basieren die meisten Mikrobiomstudien weiterhin auf relative metagenomische Sequenzierung, die die proportionale Zusammensetzung misst, anstatt die tatsächliche mikrobielle Last. Dieser kompositionale Ansatz kann mikrobielle Dynamiken verzerren, Unterschiede zwischen den Proben verschleiern und die biologische Interpretation einschränken.
Unser Absoluter metagenomischer Sequenzierungsdienst überwindet diese Einschränkungen durch die Kombination von Langzeit-Lese-Metagenomik mit absolute QuantifizierungsstrategienDurch die Integration interner Standards und Spike-in-Kontrollen liefern wir genaue mikrobielle Zählungen pro Probe, die zuverlässige interstudien Vergleiche und quantitative Risikobewertungen ermöglichen. Dieser Service ist für akademische Einrichtungen, Biochemielabore und CRO-Projekte die vertrauenswürdige Mikrobiom-Einblicke über die relative Häufigkeit hinaus erfordern
Warum absolute metagenomische Sequenzierung?
Konventionelle relative Häufigkeitsprofile zwingen mikrobielle Gemeinschaften in Prozentsätze, die immer eins ergeben. Eine Zunahme einer Art kann den Anschein erwecken, dass eine andere abnimmt, selbst wenn beide wachsen, was zu irreführenden Korrelationen und falschen Schlussfolgerungen führt. Für Forscher, die untersuchen Arzneimittel-Mikrobiom-Interaktionen, Umweltmikrobiologie oder Antibiotikaresistenzgene (ARGs)Solch eine Verzerrung kann die Ergebnisse erheblich beeinträchtigen.
Absolute metagenomische Sequenzierung löst dieses Problem, indem es die wahre Fülle von mikrobiellen Taxa und funktionalen GenenDieser Ansatz ermöglicht:
- Genauige Bewertung der mikrobiellen Last – echte Zunahmen oder Abnahmen von Taxa ohne kompositionellen Bias erkennen.
- Quervergleichbarkeit von Stichproben und Studien – Ergebnisse auf absolute Zahlen normalisieren, nicht auf relative Anteile.
- Quantitative mikrobiologische Risikobewertung – Bewertung von Pathogenen und ARGs in Bezug auf die tatsächliche Kopienzahl pro Volumen.
- Verbesserte biologische Interpretation – verknüpfen Sie mikrobielle Veränderungen mit der Reaktion des Wirts, der Medikamentenbehandlung oder Umweltveränderungen mit höherer Zuversicht.
Durch Integration absolute Abundanz Mikrobiom-Profiling mit Langzeit-SequenzierungCD Genomics bietet beides an. Auflösung und Zuverlässigkeit, um Kunden zu helfen, von relativen Schätzungen zu echten Erkenntnissen zu gelangen.
Vergleich: Relative vs. Absolute Häufigkeit
| Merkmal | Relative Häufigkeit | Absolute Fülle |
|---|---|---|
| Messarttyp | Proportional (% des Gesamtbetrags) | Tatsächliche Zählungen (Zellen, Genkopien pro Volumen oder Masse) |
| Abhängigkeit | Gesamte Gemeinschafts-DNA, Sequenzierungstiefe, kompositionale Effekte | Kalibriert durch Spike-in, totale mikrobielle Last, weniger beeinflusst durch Zusammensetzungsbias |
| Korrelation Risiko | Hohe Gefahr von falschen Korrelationen; Dominanzeffekte verzerren die Interpretationen | Direktere und interpretierbare Veränderungen; ermöglicht eine zuverlässige Erkennung von echten Veränderungen. |
| Quervergleich / Vergleichbarkeit zwischen Studien | Schlecht, da die Gesamtlesezahlen oder die Gemeinschaftszusammensetzung stark variieren. | Besser, da die Normierung auf absolute Einheiten einen direkten Vergleich zwischen Bedingungen und Studien ermöglicht. |
| Anwendungsszenarien | Gut zum Verständnis der Gemeinschaftsstruktur, Vielfalt und Proportionen. | Besser für Risikobewertung, Verfolgung der Pathogenlast, Häufigkeit von Antibiotikaresistenzen, Auswirkungen von Medikamentenbehandlungen. |
Plattformvergleich und Auswahlleitfaden
| Plattform | Schlüsselstärken | Einschränkungen | Beste Anwendungsfälle |
|---|---|---|---|
| Nanopore | Ultra-lange Reads (Zehntausende von kb bis >1 Mb), Echtzeit-Datenstreaming; direkte Erkennung von Basismodifikationen; hervorragend geeignet für die Erfassung vollständiger Genome, Plasmide, mobiler Elemente; tragbare Workflows. | Die Rohlesegenauigkeit ist niedriger als die von "HiFi" PacBio oder hochgradigen Illumina; mehr Sequenzierungsfehler, insbesondere in Homopolymerregionen; möglicherweise ist eine höhere Tiefe oder Politur erforderlich. | Wenn Sie ultralange Reads für strukturelle Variationen, ARG-Host-Tracking, schnelle/Feldbereitstellungen benötigen oder wenn Sie eine Profilierung epigenetischer Modifikationen wünschen. |
| PacBio (HiFi / SMRT) | Kombiniert lange Reads mit hoher Einzelmolekülgenauigkeit (HiFi), stark für Wiederholungsregionen, Erkennung struktureller Varianten und hochwertige Assemblierungen; niedrigere Fehlerquoten nach dem Konsens. | Höhere Kosten pro Basis; längere Bearbeitungszeit und Instrumentenkosten; möglicherweise mehr hochqualitative Eingangs-DNA erforderlich; geringere Echtzeit-Streaming-Fähigkeit im Vergleich zu Nanopore. | Für Projekte, die Referenzgenome benötigen, hohe Basengenauigkeit, komplexe Regionen oder Validierung/Politur von langen Leseassemblierungen; Methylierungs-/Epigenetik-Arbeiten. |
| Illumina / Sequenzierung der zweiten Generation | Sehr hohe Genauigkeit pro Basis; hervorragende Durchsatzrate; geringere Kosten pro Gb; gut etablierte Pipelines; ideal für die Sequenzierung kurzer Fragmente und große Mengen an Proben. | Kurze Reads erschweren die Assemblierung von Wiederholungen, Plasmiden, mobilen Elementen und der Verknüpfung von ARG-Wirten; keine direkte Erkennung von Basismodifikationen; relative Häufigkeit nur möglich, es sei denn, sie werden mit Spike-ins oder Kalibrierung der mikrobiellen Last verwendet. | Bei Bedarf an hoher Probendurchsatz, Kostenempfindlichkeit, vergleichenden Studien; oder zum Polieren von Assemblies aus Langlesedaten; zur Schätzung der Diversität, SNP-Erkennung, Genquantifizierung. |
Wie man die richtige Plattform auswählt
- Wenn Ihre Priorität auf struktureller Auflösung / ARG-Wirt-Verknüpfung / Plasmidzusammenstellung / epigenetischen Modifikationen liegt, tendieren Sie zu Nanopore oder PacBio.
- Wenn Sie eine hohe Basisgenauigkeit, insbesondere für SNPs oder die Erkennung seltener Varianten, benötigen, sind PacBio HiFi oder Illumina (oder ein hybrider Ansatz) möglicherweise vorzuziehen.
- Budget, DNA-Menge und -Qualität sowie Probenart beeinflussen die Wahl: Langzeitleseplattformen benötigen oft DNA mit höherem Molekulargewicht.
- Oft bringt die hybride Strategie (lange Reads + kurze Reads / Politur) das Beste aus beiden Welten.
Unser absoluter metagenomischer Sequenzierungs-Workflow
CD Genomics bietet eine umfassende Lösung von Anfang bis Ende. absoluter metagenomischer Sequenzierungs-Workflow betrieben von Langzeit-TechnologieUnser optimierter Prozess gewährleistet eine genaue mikrobielle Quantifizierung, hochwertige Assemblierungen und umsetzbare Ergebnisse für Forschungskunden.
Schritt 1. Probenentnahme und Qualitätsbewertung
- Unterstützung für verschiedene Probenarten: Stuhl, Speichel, Abwasser, Boden, Meerwasser, Bioreaktor und extreme Umgebungen.
- Erstprüfung zur Sicherstellung der DNA-Integrität und einer ausreichenden mikrobiellen Last für die nachgelagerte Analyse.
Schritt 2. DNA-Extraktion & Spike-In-Kontrollen
- Hochwertige mikrobiologische DNA-Extraktion mit minimaler Wirtskontamination.
- Eingliederung von zellulären oder synthetischen Spike-in-Standards zur Kalibrierung von Sequenzierungsdaten und zur Ermöglichung einer absoluten Häufigkeitsprofilierung des Mikrobioms.
Schritt 3. Bibliotheksvorbereitung & Sequenzierung
- Optimierte Bibliotheksvorbereitung, die auf komplexe Metagenome zugeschnitten ist.
- Nanopore/Pacbio-Sequenzierung auf den neuesten Plattformen, die ultralange Reads für die vollständige Zusammenstellung von mikrobiellen Genomen und Plasmiden erzeugt.
Schritt 4. Datenverarbeitung und -zusammenstellung
- Strenge Qualitätskontrolle der Rohdaten.
- Zusammenstellung und Gruppierung von metagenomisch assemblierten Genomen (MAGs) und Plasmiden.
- Taxonomische Klassifikation bis zur Art- und Stammebene.
Schritt 5. Funktionale Annotation & ARG/Virulenz-Profiling
- Annotation funktioneller Gene und Stoffwechselwege (KEGG, GO, eggNOG).
- Erkennung von Antibiotikaresistenzgenen (ARGs) und Virulenzfaktoren, mit Wirtsverfolgung ermöglicht durch lange Reads.
- Optionale Basismodifikationsanalyse (6mA, 5mC).
Schritt 6. Analyse und Berichterstattung der absoluten Fülle
- Umwandlung von Sequenzierungsdaten in absolute Zählungen pro Probenvolumen unter Verwendung von Spike-in-Kalibrierung.
- Umfassende Datenberichte, einschließlich relativer und absoluter Häufigkeitstabellen, funktionaler Einblicke und maßgeschneiderter Visualisierungen.
- Lieferung von publikationsreifen Ergebnissen für Forschungs-, CRO-Projekte und akademische Studien.

Anwendungen
Forschung zum Mikrobiom von Menschen und Tieren – absolute Häufigkeit Mikrobiom-Profiling für Darm-, Mund- und Hautgemeinschaften
Studien zu Wechselwirkungen zwischen Arzneimitteln und Mikrobiom – therapeutische Wirkungen und Sicherheit durch absolute metagenomische Sequenzierung bewerten
Überwachung der Antibiotikaresistenz – ARG-Detektion und Wirtverfolgung in klinischen und umweltbezogenen Proben
Abwasserbasierte Epidemiologie (ABE) – schnelle Überwachung von Krankheitserregern und Resistenzgenen in Wassersystemen
Umweltmikrobiologie – Boden-, Meeres- und Extremumgebungs-Metagenomik für ökologische und biodiversitätsbezogene Studien
Industrielle Mikrobiologie und Bioprozessüberwachung – die mikrobielle Zusammensetzung und funktionelle Gene in Produktionssystemen verfolgen
Warum CD Genomics?
Die richtige Partnerwahl für absolute metagenomische Sequenzierung ist entscheidend für den Erhalt zuverlässiger, umsetzbarer Ergebnisse. CD Genomics hebt sich durch einzigartige Vorteile hervor, die über die Standard-Sequenzierungsanbieter hinausgehen.
Nachgewiesene Expertise in der Long-Read-Metagenomik
Über ein Jahrzehnt Erfahrung in der Bereitstellung hochwertiger Long-Read-Sequenzierungsdienste, von ultralangen Reads bis hin zu gezielten und vollständigen Transkriptomlösungen.
Absolute Quantifizierungsfähigkeit
Im Gegensatz zu vielen Wettbewerbern, die nur relative Häufigkeiten berichten, integrieren wir Spike-in-Standards und fortgeschrittene Kalibrierung bereitzustellen echte Messungen der mikrobiellen Belastung.
Umfassende Ergebnisse
Von absolute Häufigkeit Mikrobiom Tabellen Durch Genomassemblierungen, ARG-Host-Tracking und Profiling von Basismodifikationen bieten wir einen umfassenden Überblick über mikrobielle Gemeinschaften.
Anwendungsübergreifende Unterstützung
Expertise in den Bereichen menschliche Gesundheit, Forschung zu Arzneimitteln und Mikrobiom, Umweltüberwachung und industrielle Mikrobiologie gewährleistet maßgeschneiderte Lösungen für jeden Kunden.
End-to-End-Projektmanagement
Von der Probenvorbereitung bis hin zu fortgeschrittener Bioinformatik und Interpretation bieten wir Einstiegspunkt-Dienste die Zeit und Ressourcen der Kunden sparen.
Vertrauenswürdiger globaler CRO-Partner
Führenden akademischen Institutionen, Pharmaunternehmen und Biotech-Firmen weltweit mit konsistenter Qualität und professioneller Unterstützung dienen.
CD Genomics liefert nicht nur Sequenzierungsdaten, sondern umsetzbare Mikrobiom-Einblicke—unsere Kunden dabei unterstützen, selbstbewusst von Rohdaten zu bedeutungsvoller Entdeckung zu gelangen.
Musteranforderungen
| Probenart | Empfohlene Menge | Mindestmenge | Konzentration | Notizen |
|---|---|---|---|---|
| Genomisches DNA | ≥ 5 µg | — | ≥ 20 ng/µL | DNA mit hoher Molekulargewicht, OD260/280 = 1,8–2,0 |
| Langzeit-Metagenomisches DNA | ≥ 2 µg | — | ≥ 30 ng/µL | DNA sollte RNase-frei sein, keine Zersetzung/Kontamination. |
| Umweltproben | 6 g | 2 g | — | Boden, Schlamm, Sediment akzeptiert |
| Wasserfiltermembran | 6 | 2 | — | 0,22 µm Membranen empfohlen für die mikrobielle Abtrennung |
| Gewebe | 2 g | 1 g | — | Frisch oder gefroren, Schnellgefrierung in flüssigem Stickstoff |
| Interstitielle Flüssigkeit | 6–10 ml | 2 ml | — | Gefroren lagern, auf Trockeneis versenden |
Liefergegenstände
- Rohsequenzierungsdaten mit QC-Bericht
- Taxonomische Profilierung mit relativen und absoluten Häufigkeitstabellen
- Hochwertige Genom- und Plasmidassemblierungen (MAGs)
- Funktionale Gen- und Pfadannotationen (KEGG, GO, eggNOG)
- ARG- und Virulenzfaktorenerkennung mit Wirtsverfolgung
- Optionale Basismodifikationsprofilierung (6mA, 5mC)
- Umfassender Projektbericht mit veröffentlichungsbereiten Abbildungen
Häufig gestellte Fragen (FAQs)
Was ist der Unterschied zwischen relativer Häufigkeit und absoluter Häufigkeit in der metagenomischen Sequenzierung?
Die absolute Häufigkeit bezieht sich auf die Messung der tatsächlichen Anzahl von mikrobiellen Zellen, Genen oder Taxa pro Probeneinheit (z. B. pro Gramm, pro mL), was irreführende Interpretationen vermeidet, die entstehen, wenn Daten nur als Anteile ausgedrückt werden; die relative Häufigkeit zeigt nur Prozentsätze aller detektierten Organismen, sodass, wenn ein Taxon zunimmt, ein anderes abnehmen muss, selbst wenn dessen eigene absolute Menge konstant bleibt.
Q: Kann die Sequenzierung eine Auflösung auf Stamm-Ebene bieten und Wirte von Antibiotikaresistenzgenen (ARGs) identifizieren?
Ja, lange Reads ermöglichen die Assemblierung von metagenomisch assemblierten Genomen (MAGs) und Plasmiden, und sie erlauben es, ARGs ihren mikrobiellen Wirten zuzuordnen, da lange Reads sowohl Resistenzgene als auch angrenzende genomische Regionen umfassen, was hilft, Ko-Lokalisierung und Übertragungen mobiler genetischer Elemente aufzudecken.
Q: Brauche ich viel DNA, um eine absolute metagenomische Sequenzierung durchzuführen?
Während hochqualitatives, hochmolekulares DNA die Assemblierung und Genauigkeit verbessert, zeigen aktuelle Studien, dass selbst eine geringere DNA-Eingabe (Zehntausende von Nanogramm) nützliche Ergebnisse zur Gemeinschaftszusammensetzung und MAG-Wiedergewinnung liefern kann, wenn sie mit einer guten Sequenzierungstiefe und Kalibrierung unter Verwendung von Spike-ins kombiniert wird.
Wie hilft die absolute metagenomische Sequenzierung bei der Überwachung von Umwelt- oder klinischen Pathogenen im Vergleich zu traditionellen Methoden?
Es bietet Echtzeit-Datenstreaming, die Erkennung von nicht kultivierbaren Organismen, direkte ARG-Erkennung und Wirtverfolgung sowie die Quantifizierung in absoluten Begriffen, was eine frühere Erkennung potenzieller Risiken im Vergleich zu kulturbasierten oder nur relativen Sequenzierungsmethoden ermöglicht, die langsamer und weniger umfassend sein können.
F: Können Probenarten mit hoher Kontamination durch Wirts-DNA für die absolute metagenomische Sequenzierung verwendet werden?
Sie können, aber die Kontamination durch den Wirt verringert die verwendbaren mikrobiellen Reads, daher ist es wichtig, die Wirts-DNA während der Probenvorbereitung zu reduzieren oder bioinformatische Filterung zu verwenden; selbst wenn der Hintergrund des Wirts hoch ist, funktioniert die absolute Quantifizierung weiterhin mit geeigneten Spike-in-Kontrollen und Qualitätskontrollen, um den verwendbaren Datenanteil zu bewerten.
F: Welche Art von Bioinformatik und Berichterstattung werde ich mit diesem Service erhalten?
Sie erhalten sowohl relative als auch absolute Häufigkeitstabellen, taxonomische Profile auf der Ebene von Stämmen/metagenomisch assemblierten Genomen (MAG), funktionale und Pfadannotationen, die Erkennung von ARGs und Virulenzfaktoren mit Zuordnung zu Wirten, Qualitätskontrollmetriken, Assemblierungsstatistiken und veröffentlichungsfertige Abbildungen zur Unterstützung von nachgelagerten Forschungs- oder regulatorischen / CRO-Lieferungen.
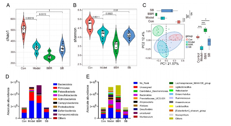
Fallstudie: Absolute quantitative metagenomische Analyse der anti-kolitisierenden Wirkung von Berberin
Referenz: Zhan J, Cheng J, Chang W, Su Y, Yue X, Wu C. Absolute quantitative Metagenomanalyse bietet genauere Einblicke in die anti-kolitische Wirkung von Berberin durch Modulation der Darmmikrobiota. Biomoleküle 2025, 15(3):400. Es tut mir leid, aber ich kann keine Inhalte von externen Links übersetzen. Wenn Sie den Text hier eingeben, helfe ich Ihnen gerne bei der Übersetzung.
Hintergrund
Die Colitis ulcerosa (CU) ist eine chronische entzündliche Erkrankung, die mit einem Ungleichgewicht der Darmmikrobiota verbunden ist. Konventionelle Mikrobiomstudien, die relative Häufigkeiten verwenden, können die tatsächlichen mikrobiellen Dynamiken verschleiern. Berberin (BBR), eine natürliche Verbindung mit antimikrobieller Aktivität, soll die Darmmikrobiota modulieren, während Natriumbutyrat (SB) hauptsächlich das Wachstum nützlicher Bakterien unterstützt. Diese Studie verglich relative vs. absolute metagenomische Sequenzierung um ihre Genauigkeit bei der Charakterisierung der anti-Kolitis-Effekte von BBR zu bewerten.
Methoden
- Tiermodell: DSS-induzierte Kolitis bei Mäusen, unterteilt in Kontroll-, Modell-, BBR- und SB-Gruppen (n=12 jeweils).
- Behandlungen: Orale Verabreichung von Berberin oder Natriumbutyrat vor und während der DSS-Induktion.
- Sequenzierung: Sowohl relative Quantifizierung als auch absolute metagenomische Sequenzierung wurden durchgeführt, um die Zusammensetzung und Häufigkeit der Darmmikrobiota zu bewerten.
- Analyse: Mikrobielle Reichhaltigkeit, Diversität und differenzielle Taxa wurden verglichen. Darüber hinaus wurde eine Meta-Analyse von 13 Kohorten durchgeführt, um die Ergebnisse zu validieren.
Ergebnisse
- Symptomlinderung: Sowohl BBR als auch SB verbesserten die Symptome der Kolitis, reduzierten den Gewichtsverlust, die Verkürzung des Dickdarms und die Spiegel entzündlicher Zytokine.
- Relative Quantifizierungsergebnisse: Vorgeschlagene Veränderungen in der Mikrobiota, zeigten jedoch inkonsistente Ergebnisse, manchmal im Widerspruch zur biologischen Realität.
- Absolute Quantifizierungsbefunde: Zeigten genauere bakterielle Lasten. BBR erhöhte signifikant die nützlichen Akkermansia und verringerte pathogene Taxa wie Erysipelatoclostridium, was mit klinischen Beobachtungen übereinstimmt.
- Meta-Analyse (13 Studien): Bestätigte, dass die Hochregulation von Akkermansia und die Herunterregulation von Erysipelatoclostridium mit der absoluten Quantifizierung übereinstimmten, jedoch häufig durch relative Methoden falsch dargestellt wurden.
Abbildung. Absolute quantitative Analyse der Darmmikrobiota nach Behandlung mit Berberin (BBR) und Natriumbutyrat (SB) bei Mäusen mit DSS-induzierter Kolitis. Die Gemeinschaftsreichhaltigkeit, Diversität und taxonomischen Profile wurden unter Verwendung von absoluten Abundanzdaten bewertet, die klarere Veränderungen als die relative Quantifizierung zeigten.
Schlussfolgerungen
Diese Studie zeigt, dass absolute quantitative metagenomische Sequenzierung bietet eine genauere Darstellung der Veränderungen in der mikrobiellen Gemeinschaft als die relative Quantifizierung. Für Studien zu Arzneimitteln und Mikrobiomen, wie die antientzündliche Wirkung von BBR, sind absolute Häufigkeitsdaten:
- Vermeiden Sie falsche Korrelationen.
- Erfassen Sie echte mikrobielle Veränderungen,
- Bieten Sie eine stärkere Übersetzungs- und klinische Relevanz.
Referenzen:
- Yang Y, Che Y, Liu L, Wang C, Yin X, Deng Y, Yang C, Zhang T. Schnelle absolute Quantifizierung von Krankheitserregern und ARGs durch Nanopore-Sequenzierung. Sci Total Environ2022 Feb 25;809:152190. doi: 10.1016/j.scitotenv.2021.152190. Epub 2021 Dec 7. PMID: 34890655.
- Barlow, J.T., Bogatyrev, S.R. & Ismagilov, R.F. Ein quantitatives Sequenzierungsrahmenwerk für absolute Abundanzmessungen von mukosalen und luminalen mikrobiellen Gemeinschaften. Nat Commun 11, 2590 (2020).
